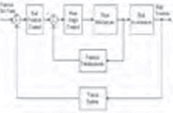
Σύστημα Σφαίρας και Βάσης
Επιτραπέζιο σύστημα πολλαπλών μεταβλητών, μη-γραμμικού ελέγχου του στόχου, που αποτελεί την εξέλιξη του συστήματος Σφαίρας και Δοκού σε δισδιάστατο Σύστημα Σφαίρας και Βάσης. Ο στόχος ελέγχου είναι μία βάση με δύο κάθετους περιστροφικούς άξονες (οι οποίοι ελέγχονται από δύο ξεχωριστούς κινητήρες), με σκοπό είτε να ισορροπήσει μία ελεύθερη σφαίρα σε ένα συγκεκριμένο σημείο, είτε να περιστρέφεται σε μία συγκεκριμένη τροχιά.
Τεχνικά χαρακτηριστικά:
- Η θέση της σφαίρας ανιχνεύεται μέσω οπτικής συσκευής
- Χρησιμοποιείται υπολογιστής και μονάδα ελέγχου κίνησης
- Οδηγούμενο από κινητήρα DC (24W)
- Περιστροφικός κωδικοποιητής 1000-γραμμών, για τον εντοπισμό των δισδιάστατων περιστροφικών γωνιών
- Φακός για λήψη εικόνων υψηλής ανάλυσης
- Διαστάσεις (Μ × Π × Υ): 600mm × 300mm× 400mm
- Διάμετρος σφαίρας: 30mm
- Ακτίνα βάσης: 140μμ
- Συχνότητα δειγματοληψίας: >25fps
Πειραματικές δυνατότητες:
- Τοποθέτηση της σφαίρας στο κέντρο της βάσης
- Τοποθέτηση της σφαίρας σε κάποιο ορισμένο σημείο της βάσης
- Μετακίνηση της σφαίρας σε κάποιο σημείο μέσω συγκεκριμένης διαδρομής
- Μετακίνηση της σφαίρας σε κάποιο σημείο με περιορισμούς της περιστροφής της προς συγκεκριμένη κατεύθυνση
- Απεικόνιση της προκαθορισμένης στάσης της σφαίρας στην προκαθορισμένη θέση
Το εκπαιδευτικό-πειραματικό σύστημα χρησιμοποιείται για την αναγνώριση γραμμικών και μη-γραμμικών μοντέλων καταγραφής βίντεο, για εφαρμογές και έρευνα των αλγορίθμων επεξεργασίας οθόνης, καθώς και έρευνα των ελεγκτών PID ή άλλων κλασσικών μεθόδων ελέγχου.

